Buzdugan I.D., Mogan Gh.L. Proiectarea roboților. Universitatea Transilvania din Brașov

 

Subcap.R.3.2 Alegerea și verificarea reductorului armonic

 

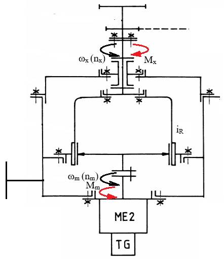
Date  cunoscute

ωx [rad/s] – viteza unghiulară maximă a cuplei de rotație (conform temei de proiect);

Mx [Nmm] – momentul motor al cuplei (din analiza dinamică cu MATLAB).

Obs. Dacă axa sistemului de coordinate asociată cuplei este Y sau Z, momentul motor va fi MY sau, respectiv, MZ.

 

 

Relații de calcul generale

Viteza unghiulară în în [rad/s],

 

ω = 2π ν = 2 π ,  ω =  n,

 

unde, ω [rad/s] reprezintă viteza unghiulară, ν [Hz] ([rot/s]) – frecvența (turația), n [rot/min] – turația [rot/min].

Din această relație, rezultă,

 

n = ω.

 

Raportul de transmitere al reductorului armonic,

 

iR =  = .

 

unde, ωm [rad/s] reprezintă viteza unghiulară a maximă a servomotorului, nm [rot/min] – turația maximă a servomotorului,  ωx [rad/s] reprezintă viteza unghiulară a maximă a cuplei, nx [rot/min] – turația maximă a cuplei.

Obs.  Valoarea vitezei unghiulare ω [rad/s] = ω [grade/s] π/180.

 

Algoritm de alegere a reductorului armonic

Ținând cont de parametri de ieșire din reductorul armonic, Mx și nx, de valorile  parametrilor de intrare în reductorul armonic  (identici cu ai servomotorului de acționare)  Mm și nm, și, în plus, de momentele maxime și medii care apar în funcționare, de jocurile impuse, de caracteristica elastică impusă, de regimul de funcționare adoptat, de durata și condițiile de funcționare, alegerea și verificarea se poate face parcurgând următorul algoritm:

 

A.    Determinarea raportului de transmitere necesar cu relația:

iRnec =  ,

 

în care, nm = 3000 [rot/min] reprezintă turația maximă a servomotorului

Obs. S-a adoptat nm = 3000 [rot/min], turația maximă a servomotorului de acționare din considerente de masă și gabarit reduse.

B. Alegerea tipului reductorului armonic cu raportul de transmitere, iR  iRnec. (Anexa.PR.1).

C. Turația maximă rezultată și de regim a cuplei  a cuplei (fig. 1),

 

nxmax =  , nr = (08...0,9) nxmax

 

D. Puterea și momentul de regim al motorului,

Din relațiile

 

Pm = Pc/ηra, Mr ωm = MX ωx/ ηra,

 

rezultă, momentul de regim necesar al motorului (fig. 1)

 

Mr = Mx /(iR ηR),

 

unde, ηR = 0,92...0,95 randamentul reductorului armonic. 

 

Fig. 1 Variații ale turației cuplei și momentului de torsiune al motorului în funcționare

 

D. Alegerea reductorului armonic din catalog (Anexa.PR.1), respectând condiția momentului de torsiune nominal,

 

Mn ≥ Mr.

 

Totodată se vor reține:

-        valoarea momentului Mmax {Nmm} pentru regimul de funcționare cu opriri și porniri repatate;

-        valorile parametrilor inerțiali: masa [kg] și momentul de inerție [kgm2];

-        valorile parametrilor geometrici.

Verificarea reductorului armonic

Verificarea la durabilitatte

Această verificare se face cu scopul evitării cedării elementelor active din cauza oboselii materialelor, cu relația,

 

 

în care Li este durabilitatea efectivă; L50 = 15000 ore - durabilitatea atinsă de 50% din cazurile de cedare ale rulmenților lagărului de intrare; M, n (Mr, nr) – momentul și turația de regim, Mn, nn momentul și turația maxime.

 

Verificarea parametrilor de precizie și rigiditate

Evaluarea preciziei de rotire prin însumarea jocului și a rotirilor elastice sub acțiunea momentului de torsiune. Jocul la rotirea relativă a arborelui de intrare față de cel de ieșire, fără încărcarea exterioară a reductorului este o caracteristică sintetică globală a preciziei de execuție și de montaj. Din aceste considerente se pot achiziționa reductoare cu joc normal (maxim 9'), cu joc micșorat (maxim 3'), sau cu joc nul. Firmele producătoare indică valoarile exacte ale jocurilor pentru reductoarele realizate