Buzdugan I.D., Mogan Gh.L. Proiectarea roboților. Universitatea Transilvania din Brașov

 

Anexa.R.2.2 Alte scheme structurale funcțional-constructive de module de rotație

 

 

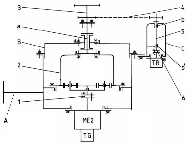
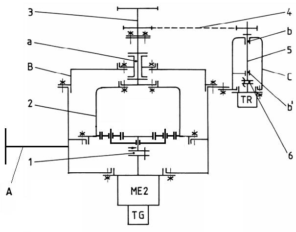
În fig. 1 se prezintă schema structural funcțional-constructivă a unui modul de rotație cu reductor planetar.

 

Fig 1 Scheme funcțional constructive de module de translație cu reductor planetar

 

Semnificații notații:  ME2 – servomotor electric, TG - tahogenerator, 1 - cuplaj radial, 2 - reductor planetar, susținute A – corp, a – lagăr radial, 3 - elementul de ieșire din reductorul armonic, TR – traductor incremental de rotație, 4 – curea dințată, 5 arborele, b, b' – lagăre de rotație cu rulmenți 6 - cuplaj flexibil

 

 

https://www.youtube.com/watch?v=dv2URKU5YNU reductor ciclodal